Public workspace
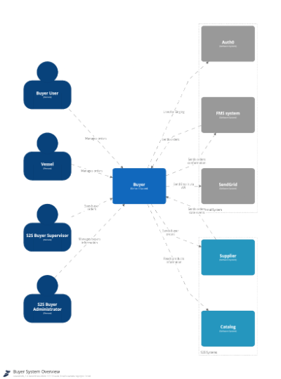
This is workspace for diagrams shows connection and flows in buyer part of S2S
Thumbnail
Public workspace
This is workspace for diagrams which shows high level communication overview between S2S and buyer/supplier systems
Thumbnail
Public workspace
This is workspace for diagriams shows connection and flows in supplier part of S2S
Thumbnail